bw必威西汉姆联官方网站关于招聘子(分)公司营销总监等岗位测试成绩的公示

2024-05-13 20:02:03

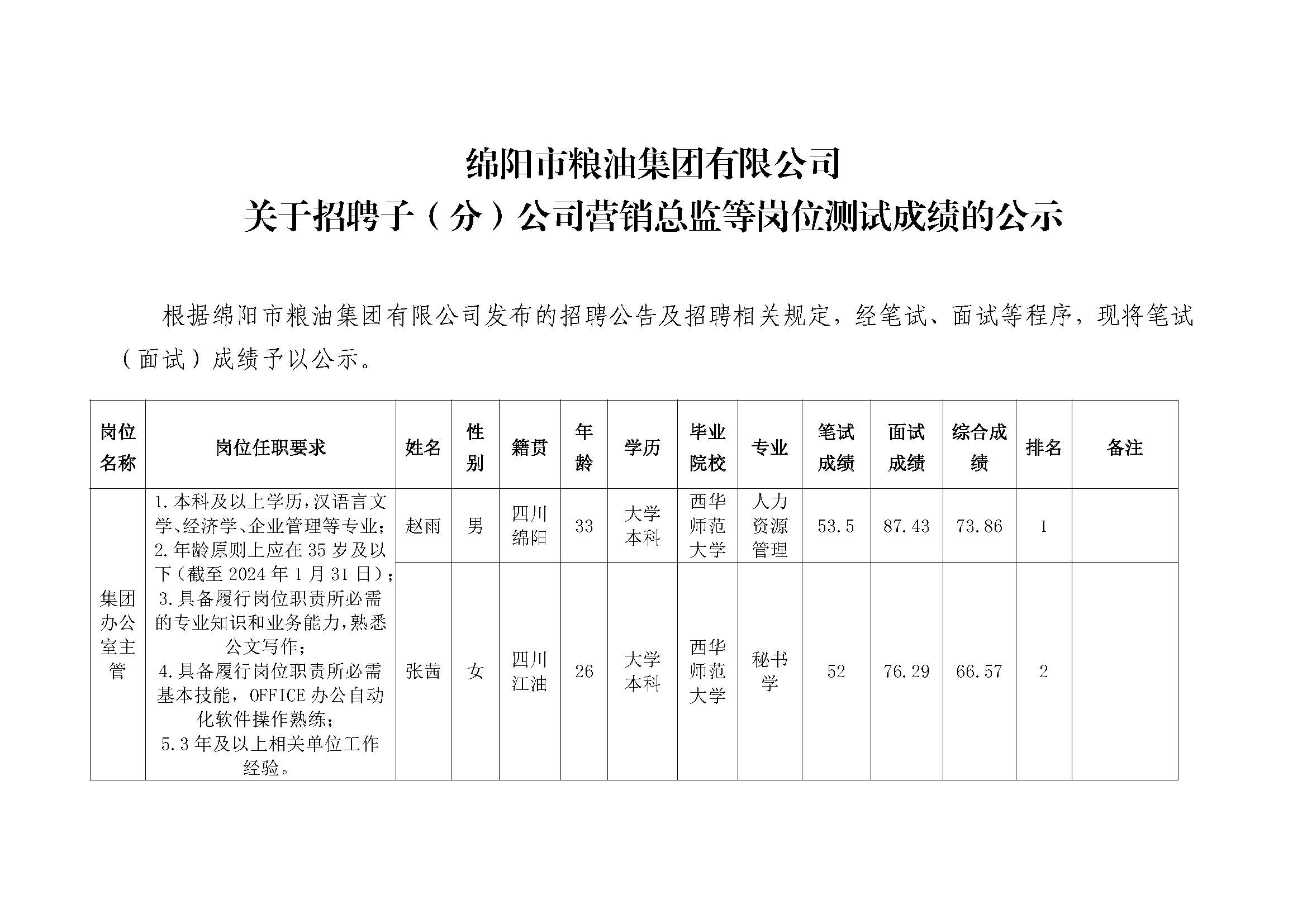
       根据bw必威西汉姆联官方网站发布的招聘公告及招聘相关规定,经笔试、面试等程序,现将笔试(面试)成绩予以公示。

/index/Article/

人才招聘
热门产品
丹桂四级菜籽油16.3L

丹桂四级菜籽油16.3L

丹桂四级菜籽油16.3L

丹桂非转基因一级大豆油16.3L

丹桂非转基因一级大豆油16.3L

丹桂非转基因一级大豆油16.3L

丹桂纯正川味菜籽油5L

丹桂纯正川味菜籽油5L

丹桂纯正川味菜籽油5L

丹桂纯香菜籽油5L

丹桂纯香菜籽油5L

丹桂纯香菜籽油5L